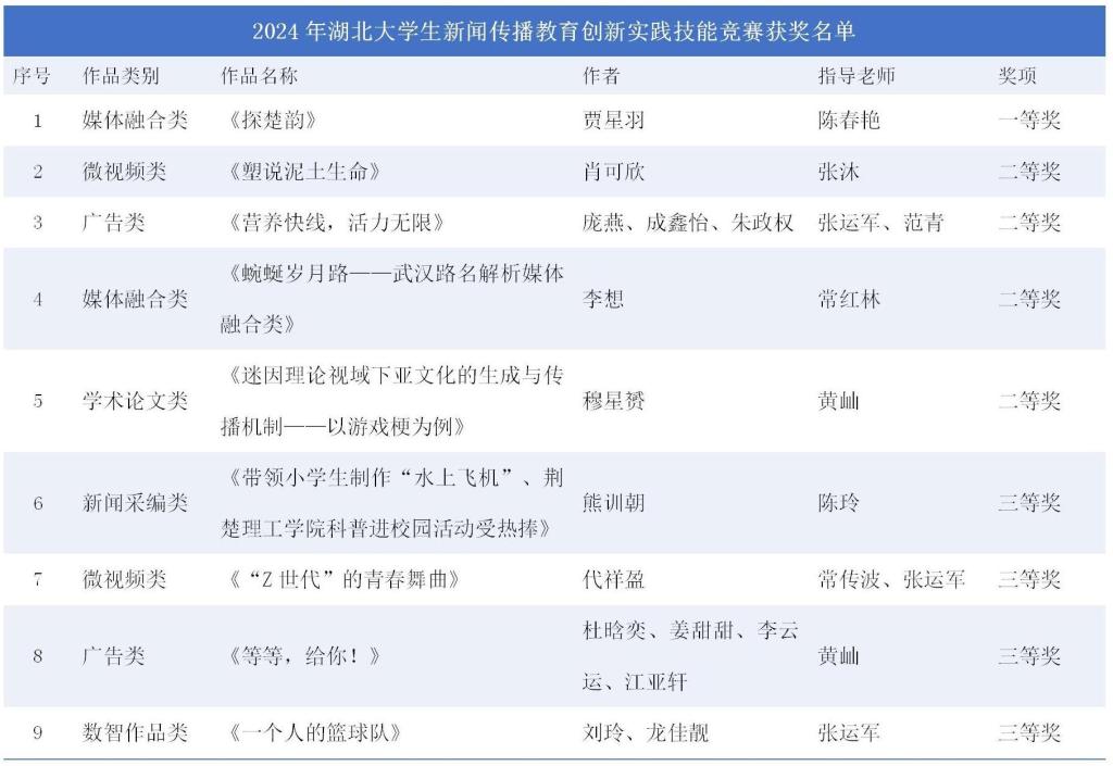
近日,2024年湖北大学生新闻传播教育创新实践技能竞赛公布结果,QY千亿球友会文学与传媒学院学子共斩获9个奖项,一等奖1项,二等奖4项,三等奖4项。

近年来,QY千亿球友会始终坚持将专业建设和专业学科竞赛紧密结合,以赛促学、以赛促教,注重培养学生的实践能力和创新精神,以学科竞赛为抓手助力学生综合能力培养,激发大学生的创新活力,努力培养更多能够适应新时代的高水平、高素质新闻传播专业人才。
本次大赛由湖北省高等教育学会新闻与传播教育专业委员会组织实施,大赛围绕“红色湖北”“人文湖北”“青春湖北”“创新湖北”4个主题展开,涵盖新闻采编类、微视频类、广告类、媒体融合类、数智作品类、学术论文类等6个类别,共吸引了全省49所高校参赛,637项作品参评。(审稿人:陈洪友)